CLT Design Software for AS1720.1 | Engineering Platform
Launch the free CLT Floor Calculator below & verify your design in seconds!
The New Standard for Australian Mass Timber Engineering
CLT Design in Australia is transforming the skyline, yet for many structural engineers, the path to a compliant mass timber design is filled with technical roadblocks. Despite its prevalence, specialized CLT design software for AS1720.1 is rarely taught at the university level, leaving a significant knowledge gap in the local industry.
Designing with the primary Australian timber code, AS1720.1, presents a unique challenge: the standard does not currently contain “Deemed-to-Satisfy” (DtS) provisions for CLT. This forced reliance on a Performance Solution pathway requires engineers to use a verified CLT calculator to manually synthesize first principles with code-specific factors like k1, k4, and k6.
The Australian Engineering Platform for CLT Design
Our platform performs a comprehensive number of checks for CLT design to AS1720. The calculation modules include:
Key CLT Design Capabilities
Design of CLT Floors
Universal Supplier & Code Integration
Effective floor design begins with the CLT supplier. Our platform allows you to toggle seamlessly between local and international data:
-
Australian Standards: Automatically apply AS1720.1 modification factors such as k1, k4, and k6 for local products like XLam and NeXTimber.
-
Eurocode Compliance: For European suppliers like KLH or Binderholz, the platform applies Eurocode 5 factors including kmod and γm, ensuring the right approach for imported CLT.
Analytical Methods for CLT Stiffness
-
The Gamma Method: Best for standard, uniform CLT panels with 3, 5, or 7 layers. It accounts for the rolling shear deformation in the cross-layers by using a simplified efficiency factor.
-
The Extended Gamma Method: Our recommended method for thick panels (7-ply and above) or non-uniform layups. It provides a more refined calculation of effective stiffness by accounting for the rolling shear stiffness of every individual cross-layer, preventing overly conservative designs.
-
The Shear Analogy Method: The most rigorous analytical approach, suitable for highly complex or asymmetric layups. It treats the panel as a composite beam with distinct bending and shear stiffness components, providing the highest level of accuracy for all layup configurations.
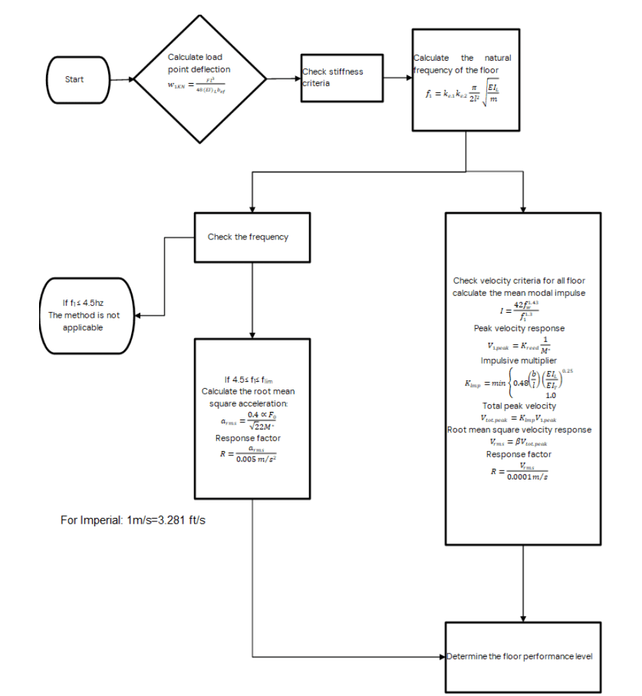
High-Performance Vibration Design
Vibration is often the governing serviceability limit state for CLT floors. We have included the latest Eurocode drafts to provide a superior design outcome:
-
Support Conditions: Model realistic scenarios including stiff or flexible supports to accurately predict floor behavior.
-
Performance Levels: Specify target performance levels to meet specific building requirements, moving beyond simple frequency checks to holistic occupant comfort.
This calculator goes beyond simple static deflection. The tool analyzes the Fundamental Frequency (f1) and Impulsive Velocity Response, allowing you to tune the floor mass and stiffness to meet strict vibration criteria (e.g., 8Hz for offices), ensuring the “feel” of the floor matches the quality of the building.
Design of CLT Fire
Advanced CLT Fire Engineering
Structural fire design for mass timber is a critical component of any NCC 2025 Performance Solution.
SPEC Toolbox simplifies this complexity by offering multiple verification pathways aiding engineering judgement, ranging from the widely adopted ÖNORM B EN 1995-1-2:2011 (Austrian National Annex) to the cutting-edge prEN1995-1-2:2023 (2nd Generation Eurocode). Whether you are utilizing a standard fire curve or a physically based fire model, the platform calculates precise charring depths and residual load-bearing capacities, helping your CLT panels meet stringent safety and integrity requirements.
Precision Charring & Bond-Line Integrity
Our engine accounts for the sophisticated physics of timber charring, moving beyond simple uniform rates. You can define the basic charring rate based on timber density and moisture content, and the platform automatically applies relevant ki factors to determine notional rates. Crucially, our 2nd Generation Eurocode module explicitly models bond-line integrity and gap effects, preventing the catastrophic loss of protection often ignored in simplified calculations.
Automated Factor Analysis for Performance Solutions
To provide total engineering transparency, SPEC Toolbox enables granular control over charring variables. The platform automates the calculation of Char Factors, including the GAP coefficient and specific k2, k3, and kg values required for layered protection systems. This “No Black Box” approach allows engineers to either use code-specific defaults or bypass them with manual inputs from manufacturer fire tests, creating a verified path from first principles to project certification.
Design of CLT Connections
1. Moving Beyond AS1720.1 Limitations
While AS1720.1 is the current Australian standard, it is widely recognized as having limitations regarding modern mass timber connections.
-
Advanced Yield Modeling: SPEC Toolbox utilizes the latest Eurocode methodologies, including the Johansen Yield Models, to provide more accurate and appropriate design outcomes than simplified local methods.
-
ETA Integration: We integrate supplier-specific European Technical Assessments (ETAs), ensuring your designs utilize ultimate performance data unique to specific product families.
2. Simplified Screw & Joint Design
Our platform transforms complex connection math into a streamlined, high-speed workflow:
-
Preconfigured Joint Types: Rapidly design and verify Half Laps, Splines, and Butt Joints with automated geometry checks.
-
Steel-to-CLT: Specialized modules for timber-to-steel connections, handling the complex stress distributions at the interface.
3. The “Global-Local” Connection Library
SPEC Toolbox is the only platform that allows you to pair your choice of CLT Supplier with the world’s leading Connection Manufacturers:
-
Universal Fastener Selection: Choose from top-tier brands including Rothoblaas, Spax, Eurotec, Sihga, Klimas, Simpson Strong-Tie, or Anzor.
-
Verified Compatibility: Seamlessly verify these fasteners against local and European panels like XLam, NeXTimber, or Red Stag.
Design of CLT Shear Walls
In-plane CLT Design
ProHolz vol 1 Clause 5.8
ProHolz identifies three failure mechanisms for CLT shear walls:
- Mechanism 1: Shearing of failure of the boards along a joint
- Mechanism 2: Shearing failure of the glued surface at the intersection of joints.
- Mechanism 3: Shearing failure of the entire plate.
FP innovation Clause 3.8
By considering the shear stresses in the lamellas and the crossing areas, three different failure modes exist in CLT beams subjected to shear stresses such as
- Failure Mode I: Shear failure parallel to the grain in the gross cross-section
- Failure Mode II: Shear failure perpendicular to the grain in the net cross-section
- Failure Mode III: Shear failure in crossing area of orthogonal lamination
Wall Connection Models
In summary of the methods that are used to determine the capacity of the CLT shear wall at the connection points include:
| Methods | Summary | |
| Method I, Casagrande et al. 2016 | Analyzes shear walls using rigid body rotation and static equilibrium, with the rotation point at the panel edge, focusing on internal force balance.![]() | ![]() |
| Method II, Wallner-Novak et al. 2014 | Uses a simplified rectangular stress block and accounts for frictional resistance, providing a more detailed approach to sliding resistance.
| ![]() |
| Method III, Tomasi, 2014 | Similar to Wallner-Novak but with different compression zone length and assumes an extremely stiff foundation with a refined neutral axis calculation.
| ![]() |
| Method IV, Pei et al. 2012 | Treats the CLT panel as a rigid body rotating around a corner with connectors modeled as elastic springs, relying on back-calibrated connection resistance and excluding sliding resistance from the analysis.
| ![]() |
| Method V, Reynolds et al. 2017 | Enhances the triangular tensile distribution method by including a compression zone and factoring in friction to improve sliding resistance evaluation.
| ![]() |
The Ultimate CLT Desing Platform for Australian Structural Engineers
If you’re looking to design CLT on your next project, then SPEC Toolbox has you covered!
Frequently Asked Questions
What is the best method to calculate the stiffness for CLT?
The Standard Gamma method assumes a regular distribution of stiffness. The Extended Gamma Method is required for accurate results when using layups with varying layer thickness or modulus of elasticity (MOE), ensuring you don’t overestimate the floor’s stiffness.
The Shear Analogy method from North America uses a fundamentally different analogy, incorporating shear deformation into the equation. If unsure, we recommend going with the Extended Gamma Method.
Does this platform enable "Deemed-to-Satisfy" (DtS) engineering?
Not strictly. Since CLT is not fully prescriptive in AS 1720.1 yet, our tools are designed to support a Performance Solution. It generates the engineering data required to prove compliance with the NCC’s Performance Requirements.












Dowels
CLT
Screws
GLT
Brackets
Light-frame
Ribbed Deck
TCC